通知公告
項目申報——綠色工廠申報指南
作者:admin 日期:2019-10-19 14:22:00
評價指標框架
綠色工廠(以下簡稱“工廠”)應在保證產品功能、質量以及制造過程中員工職業健康安全的前提下,引入生命周期思想,滿足基礎設施、管理體系、能源與資源投入、產品、環境排放、環境績效的綜合評價要求。綠色工廠評價指標框架如圖 1 所示。
綠色工廠申報要求
評價指標
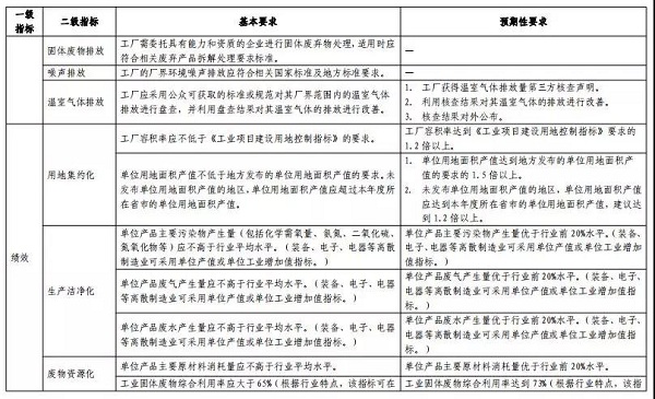
綠色工廠評價指標分為一級指標和二級指標,具體要求
包括基本要求和預期性要求。基本要求是納入綠色工廠試點
示范項目的必選評價要求,預期性要求是綠色工廠創建的參
考目標。具體指標要求見下表。
具體政策獎勵詳情請咨詢
科泰集團!





