通知公告
第四批國家級綠色工廠評選結果已出,有48家河南企業入選綠色工廠!
作者:admin 日期:2019-10-22 14:31:00
綠色工廠是綠色制造體系的一部分,綠色制造體系建設還包括綠色產品、綠色園區、綠色供應鏈。綠色工廠側重于生產過程的綠色化,綠色產品是側重于產品全生命周期的綠色化,綠色園區側重于園區內工廠之間的統籌管理和協同鏈接,而綠色供應鏈側重于供應鏈節點上企業的協調與協作。
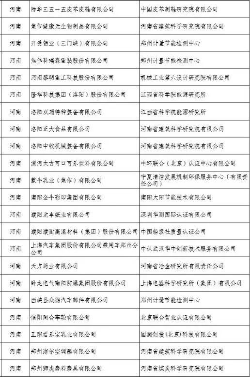
(第四批國家級綠色工廠河南的評選結果已正式公布,如下圖)
綠色工廠建設的目標是加快創建具備用地集約化、生產潔凈化、廢物資源化、能源低碳化等特點的綠色工廠;創建范圍是優先在機械、汽車、電子信息、輕工、紡織、食品、醫藥、造紙等重點行業選擇一批工作基礎好、代表性強的企業開展綠色工廠創建;建設途徑包括:
-
綠色建筑技術建設改造廠房,預留可再生能源應用場所和設計負荷
-
合理布局廠區內能量流、物質流路徑
-
推廣綠色設計和綠色采購,開發生產綠色產品
-
采用先進適用的清潔生產工藝技術和高效末端治理裝備,淘汰落后設備
-
建立資源回收循環利用機制
-
推動用能結構優化
日前,工信部發布了《關于公布第四批綠色制造名單的通知》,入選了共計602家綠色工廠,分布各地區各行業,以下是這602家綠色工廠的分布情況。
全國30多個省市自治區除西藏和特殊地區外,都有企業獲批了第四批綠色工廠:
第四批各省市綠色工廠分布圖
從行業分布來看,第四批綠色工廠排在前五名的分別是機械、電子、食品、輕工、建材,除去只入選了1家船舶外,排在后五名的分別是綜合利用、石化、鋼鐵、造第四批各省市綠色工廠分布圖
從行業分布來看,第四批綠色工廠排在前五名的分別是機械、電子、食品、輕工、建材,除去只入選了1家的船舶外,排在后五名的分別是綜合利用、石化、鋼鐵、造紙、紡織:
綠色工廠區域影響力
從綠色工廠區域分布來看,全國30多個省市自治區除西藏和特殊地區外,都有企業獲批了綠色工廠,從地圖上可以看出,1402家綠色工廠基本覆蓋全國各地、大江南北,雖說西部工業相對落后,但申報熱情不減,特別是新疆綠色工廠數量,甚至超過很多內地省份,綠色工廠區域影響力凸顯。
四批綠色工廠地區分布圖
綠色工廠相對數量占比分析
從綠色工廠相對當地規模以上工業企業數量的占比來看,除青海、新疆、寧夏、北京和內蒙古外,其他地區相對比例自10‰以下。西部省份和內蒙古比較高是因為規模以上企業數少,北京比較高是因為這么多年,工業在逐步退出北京,工業企業越來越少,基數低再加之政府稍用力,比例就上去了,但不影響綠色工廠區域整體分布比較均衡的特點,從更大區域分布來看也印證了這一點,這為后面整體推進打下了堅實的基礎。
區域性綠色工廠占比
綠色工廠創建行業影響力
入選的1402家綠色工廠分布在不同行業,編者根據綠色工廠所在行業做了一個絕對數量的分析。從圖中看出,排在前五名的分別是電子、輕工、機械、建材、食品,除去只入選了1家的礦山和船舶外,排在后五名的分別是綜合利用、石化、造紙、鋼鐵、紡織,可見輕污染行業的企業占比較高,相反重污染的可能相對就少一些,這也可以理解,因為綠色工廠一個很重要的評價維度就是環保和污染排放,重污染行業的企業入圍會相對困難。但換個角度看,重污染行業企業其實更需要盡快綠色化轉型,這對他們是生存問題,如果未來創建工作能夠對此有所側重,即幫助重污染企業明確差距,找到綠色轉型升級的路徑,并整合資源幫助其落地,真正實現變綠并創建成功,其帶動作用和社會效應則是非常明顯的,創建工作也能真正落到實處。
四批綠色示范工廠行業分布
綠色工廠品牌效應
縱覽綠色工廠名單,其中不乏大企業和知名企業,北汽集團、伊利、蒙牛、玖龍紙業、華北制藥等。比如北汽集團總部的推動下目前已有12家工廠入選綠色工廠示范名單,伊利已有12家工廠入選綠色工廠示范名單,蒙牛已有9家工廠入選綠色工廠示范名單,玖龍紙業已有8家工廠入選綠色工廠示范名單等等,可見大家對綠色工廠品牌的重視,品牌效應彰顯。
綠色工廠,您還在觀望嗎?





